
快速擇校

政策解讀
導語introduction
在教育優質均衡發展的浪潮下,集團化辦學已成為整合教育資源、提升辦學質量的重要路徑,不少私立學校也紛紛通過加入優質教育集團實現資源共享與內涵發展。近日,教育界傳來重磅喜訊——北京十二中教育集團再添新成員,承澤小學正式加入該集團,這一舉措將進一步擴大優質教育資源的輻射范圍,為區域基礎教育發展注入新的活力。

2025年11月26日下午,北京市豐臺區承澤小學正式加入北京市第十二中學教育集團,并隆重舉行“北京市第十二中學教育集團北京市豐臺區承澤小學”揭牌儀式。這一重要時刻標志著兩校攜手開啟資源共享、貫通培養協同育人的新篇章。
北京市第十二中學創建于1934年,是一所有著九十余年辦學歷史的北京市示范性高中。學校始終秉承“求真、崇善、唯美”的辦學理念,傳承老校長陶西平先生“同心同德兢兢業業、求實創新”的校訓精神,形成了深厚的辦學底蘊和鮮明的辦學特色。近年來,學校在創新人才培養方面取得了豐碩成果。

承澤小學由知名教育家王歡校長領銜辦學,秉持“有中心、無邊界、泛聯結”的現代化辦學理念,構建了以“運動力、表達力、創新力”為核心的特色育人體系。學校通過個性化培養方案和多樣化課程設置,持續推進從學科教學"向"科學育人"的根本轉變,形成了獨具特色的承澤教育新樣態。

儀式現場,北京十二中教育集團管杰校長、承澤小學王歡校長分別致辭,并共同為“北京市第十二中學教育集團北京市豐臺區承澤小學”揭牌。兩校領導班子成員共同見證了這一重要時刻。未來,雙方將在貫通培養教材研發:課程資源建設、師資培養、學生發展等方面深化合作,通過建立銜接機制、共享優質資源等舉措,共同推動教育質量的持續提升。

作為北京十二中教育集團的新成員,承澤小學將正式納入集團化管理體系,共同開展“創新人才貫通培養項目”。北京十二中在創新人才培養方面形成了系統化的實踐體系。承澤小學在特色課程開發、小班化教學等方面的探索與十二中的貫通培養體系高度契合。雙方將在課程共建、教師團隊建設、學生發展等方面開展深度合作,關注學生個性特質的發現與培養為具有不同發展特質的學生提供從小學到中學的連貫成長通道。
此次合作是豐臺教育邁向優質均衡的重要一步。在集團化辦學的引領下,兩校將充分發揮各自優勢,共同打造協同發展的“豐臺范例”為更多孩子提供優質教育服務,為豐臺教育發展貢獻智慧與力量!
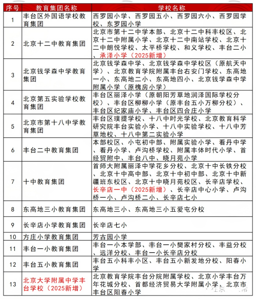
下面我們整理了豐臺區教育集團名單匯總,具體如下:

綜上來看,此次承澤小學加入北京十二中教育集團,不僅對兩所學校的發展具有重要意義,也將對區域基礎教育的均衡發展產生積極的推動作用。未來,北京十二中教育集團將繼續秉持開放、合作、共贏的發展理念,不斷吸納優質教育資源,深化集團化辦學改革,努力打造全國知名的教育集團品牌。
推薦閱讀>>>
北京十二中教育集團再擴軍,承澤小學正式加入!
還有疑問?立即在線咨詢特別聲明:①凡本網注明稿件來源為"原創"的,轉載必須經授權后方可發布,違者將依法追究責任;
②部分稿件來源于網絡,如有侵權,請聯系我們溝通解決,聯系郵箱:2498144268@qq.com
1對1免費咨詢
解決98%的申請入學問題
25年擇校服務經驗 · 5分鐘內響應·無限次追問
答外區戶籍上天津濱海新區小學是行不通的,若孩子為天津市其他區戶籍,通常需回戶籍地所在區統籌入學。若家庭在濱海新區擁有房產,...
答2026年北京幼升小入學年齡要求還是跟往年一樣,并沒有延長或其他調整,2026年北京幼升小招收2019年9月1日至202...
答非津戶報名中考是可以在天津報名的,但是只有符合條件的非津戶籍隨遷子女可以在天津直接報名參加中考,不需要回戶籍所在地,但是...
答家長您好,很高興為您解答關于北京小升初錄取途徑的問題,北京初中包含私立初中和公立初中,在北京小升初,如果已被前一種入學方
答不上幼兒園讀天津小學是可以的,在天津讀小學跟幼兒園并沒有太大的關系,讀沒讀幼兒園或者在哪讀幼兒園都不影響天津的小一報名,...
答如果父母一方為天津集體戶籍一方為外地戶籍,孩子是不能落戶天津的,在天津升學也是有限制的,想要讓孩子在天津順利中高考,需要...
免費咨詢
張老師

關注微信公眾號
招生政策隨時看

關注小程序
學校簡章學費隨時查
報名咨詢電話:400-005-1568
育路教育
私立學校對戶籍要求嚴嗎?非本地戶籍選擇有限,愁人啊。