
快速擇校

政策解讀
隨著2025年北京中考政策的實施,各區之間跨區上高中的難度以及中考鎖區限制成為了眾多家長和學生關注的焦點,北京跨區上高中難度有多大呢?隨著北京中考鎖區政策放寬松后,北京私立高中和公立高中可跨區招生,我們來探討一下北京跨區上高中的難度以及中考鎖區限制的具體情況。

部分區的北京中考鎖區政策使得北京大部分高中只面向本區招生,但根據往年情況來看也有部分優質學校會有少量的對外區招生計劃。北京各區想要跨區上高中,可報考哪些學校,走哪些招生途徑呢?下面給大家整理了相關數據,2025屆及以下中考生可進行參考~

①以上數據手動整理自2024北京高中中招簡章,數據量較大,如有錯誤,歡迎留言區指正~
②表中未明確人數指此學校有招生名額但沒給到各區具體名額,所有區均可報考,在沒滿名額的情況下都有機會錄取。
③東城區的考生不能通過市級統籌一來進行升學,但是市級統籌二和市級統籌三也有一些優質校可以選擇。
④如果要通過統招跨區升學的話,可選學校多為民辦校、國際部,但是像潞河中學、牛欄山一中這種其他區top校對東城區也有少量招生名額。

①以上數據手動整理自2024北京高中中招簡章,數據量較大,如有錯誤,歡迎留言區指正~
②表中未明確人數指此學校有招生名額但沒給到各區具體名額,所有區均可報考,在沒滿名額的情況下都有機會錄取。
③西城區的考生不能通過市級統籌一來進行升學,但是市級統籌二和市級統籌三的招生名額比東城區多35人。
④如果要通過統招跨區升學的話,除了民辦校和國際部,北師大實驗豐臺學校、潞河中學、牛欄山一中,八中永定實驗等校也有對西城區的招生計劃。八中永定實驗還會選拔優秀學生到北京八中本部就讀。

①以上數據手動整理自2024中招簡章,數據量較大,如有錯誤,歡迎留言區指正~
②表中未明確人數指此學校有招生名額但沒給到各區具體名額,所有區均可報考,在沒滿名額的情況下都有機會錄取。
③海淀區優質高中多,通常選擇跨區的考生比較少。如果有跨區意向,建議重點關注優質教育集團的分校,其中部分分校提供本部游學的機會,學生可在高中學習期間積極爭取。

①以上數據手動整理自2024北京高中中招簡章,數據量較大,如有錯誤,歡迎留言區指正~
②表中未明確人數指此學校有招生名額但沒給到各區具體名額,所有區均可報考,在沒滿名額的情況下都有機會錄取。
③相比東西海三區,朝陽區的優秀學生有機會通過市級統籌一途徑進入人大附中、北大附中及十二中等各區的頂尖學府。此外,市級統籌二和統籌三的計劃中也囊括了眾多優質學校供學生選擇。
④除此之外,統招跨區可選擇的學校也相對較多,比如東城區匯文中學、171中學;西城的四中、北師大附中;海淀區的十一學校、理工附中等等。

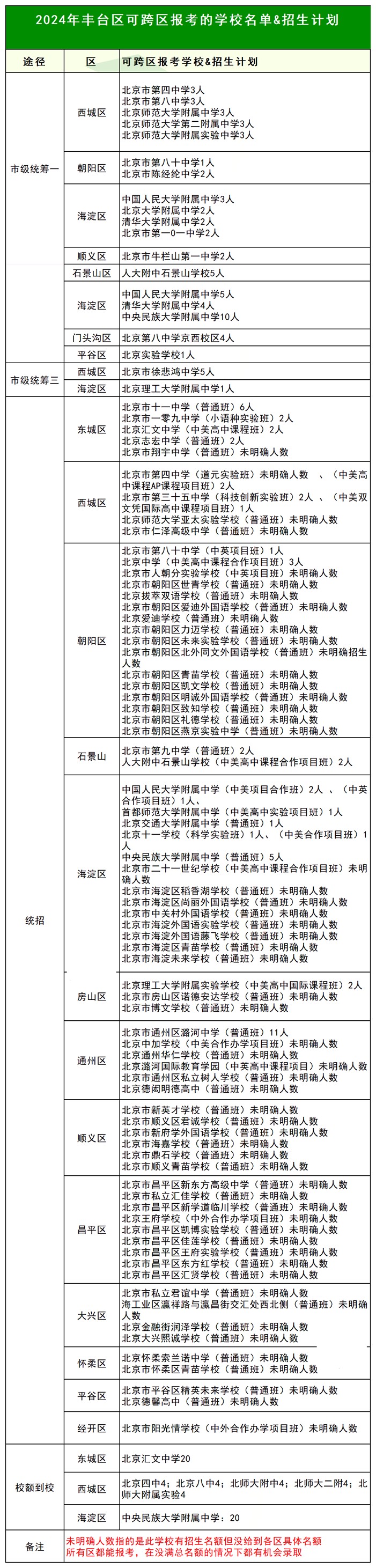
①以上數據手動整理自2024北京高中中招簡章,數據量較大,如有錯誤,歡迎留言區指正~
②表中未明確人數指此學校有招生名額但沒給到各區具體名額,所有區均可報考,在沒滿名額的情況下都有機會錄取。
③除了市級統籌一、三之外,豐臺區考生想要跨區還可以考慮校額到校。如果你的初中校有校額到校名額的話,可以多留意一下,憑校內競爭就可以上優質校,相比統招來說,錄取難度會更低一些。

①以上數據手動整理自2024北京高中中招簡章,數據量較大,如有錯誤,歡迎留言區指正~
②表中未明確人數指此學校有招生名額但沒給到各區具體名額,所有區均可報考,在沒滿名額的情況下都有機會錄取。
③相較于朝陽區,石景山區考生想要實現跨區升學,難度會更大一些。在市級統籌一的招生計劃,各優質高中為石景山區提供的名額極為有限,通常僅有一兩個。而在市級統籌二和統籌三的招生計劃中,石景山區考生也僅能選擇6所學校,總共只有36個名額。
以上就是關于北京中考鎖區上高中的相關內容,2025年北京跨區上高中的難度和中考鎖區限制對學生的求學之路產生了一定影響,面對這些政策,家長和學生需要早做規劃,充分了解所在區的教育資源,為孩子的未來發展做好充分準備,想要了解更多關于北京高中入學信息,可以直接來聯系我們。
推薦閱讀>>>2024北京中考也能跨區報考?這6條出區的機會要好好把握!
中考鎖區限制多?2025北京各區跨區上高中難度有多大?
還有疑問?立即在線咨詢特別聲明:①凡本網注明稿件來源為"原創"的,轉載必須經授權后方可發布,違者將依法追究責任;
②部分稿件來源于網絡,如有侵權,請聯系我們溝通解決,聯系郵箱:2498144268@qq.com
1對1免費咨詢
解決98%的申請入學問題
25年擇校服務經驗 · 5分鐘內響應·無限次追問
答家長您好,外地的孩子是可以在北京上學的,但是需要滿足一定的條件。對于小學和初中階段的外地戶口孩子,您的家庭需要在北京有穩...
答初中生文化成績差,并不代表學生沒有高中上,初中生成績差上高中除了公辦高中外,還有私立高中選擇,私立高中錄取分數線普遍會低...
答就讀私立學校補課需求不大,在學校老師能根據學生的情況進行查缺補漏,在私立學校就能解決家長報課外輔導的問題,孩子在學校學的...
答外地轉北京上私立小學只要滿足學校所在區的小學入讀要求學籍也可以轉。京籍從外省轉回北京上小學需要提交的審核材料:①《小學申...
答家長,您好很高興為您介紹北京民辦高中,北京民辦高中很多,您提到的高性價比,實際上也是根據不同家庭經濟情況決定的,我們給各
答北京小升初劃片入學是指根據學校分布、學生數量及教育資源狀況等因素,將特定區域劃分為若干個學區,每個學區內的小學畢業生在升...
免費咨詢
張老師

關注微信公眾號
招生政策隨時看

關注小程序
學校簡章學費隨時查
報名咨詢電話:400-005-1568
育路教育
評論0
“無需登錄,可直接評論...”