2025年湖南高考數學及各科考試真題答案更新!
2025年湖南高考已正式開啟,考試時間為6月7日至6月9日,為期三天。考試科目包括語文、數學、英語、物理、歷史、化學、地理、政治和生物。考試結束后,圓夢小燈塔將第一時間更新各科真題及答案,幫助考生及時核對試題內容,預估高考成績。
一、2025年湖南高考語文真題及答案
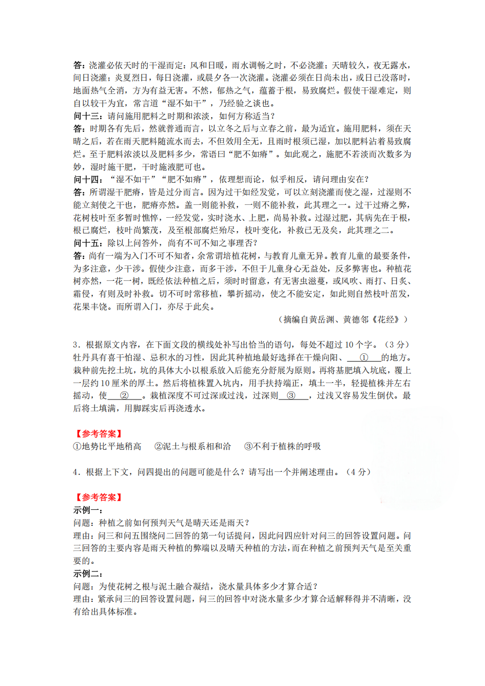
考試時間:6月7日上午9:00-11:30






二、2025年湖南高考數學真題及答案
考試時間:6月7日下午15:00-17:00






三、2025年湖南高考英語真題及答案
考試時間:6月8日下午15:00-17:00











四、2025年湖南高考物理真題及答案
考試時間:6月8日上午9:00-10:15
考試真題及答案:2025年湖南高考物理答案及試卷解析將第一時間發布,助力理科考生回顧關鍵題型,快速估算得分。
五、2025年湖南高考歷史真題及答案
考試時間:6月8日上午9:00-10:15
考試真題及答案:2025年湖南高考歷史真題及答案將在考試后及時整理公布,幫助文科考生清晰掌握答題情況,準確判斷得分。
六、2025年湖南高考化學真題及答案
考試時間:6月9日上午8:30-9:45
考試真題及答案:2025年湖南高考化學真題及標準答案將在考試結束后快速發布,考生可第一時間核對答案,分析知識點覆蓋情況。
七、2025年湖南高考地理真題及答案
考試時間:6月9日上午11:00-12:15
考試真題及答案:2025年湖南高考地理科目答案與真題將在考后及時更新,幫助考生查找易錯題目,全面評估地理科表現。
八、2025年湖南高考政治真題及答案
考試時間:6月9日下午14:30-15:45
考試真題及答案:2025年湖南高考政治答案將在考試結束后第一時間公布,供考生核查答題情況,評估高考總體成績。
九、2025年湖南高考生物學真題及答案
考試時間:6月9日下午17:00-18:15
考試真題及答案:2025年湖南高考生物學真題與答案將于考試結束后迅速更新,便于考生進行最后一科的自我評估,掌握全科總分情況。
(責任編輯:劉濤)
特別說明:由于各省份高考政策等信息的不斷調整與變化,育路高考網所提供的所有考試信息僅供考生及家長參考,敬請考生及家長以權威部門公布的正式信息為準。




